Revista Administración & Cidadanía, EGAP

Vol. 16_núm. 2_2021 | pp. -243

Santiago de Compostela, 2021

https://doi.org/10.36402/ac.v16i2.4880

© Alberto Vaquero García

© María Cadaval Sampedro

ISSN-L: 1887-0279 | ISSN: 1887-5270

Recibido: 7/12/2021 | Aceptado: 21/12/2021

Editado bajo licencia Creative Commons Atribution 4.0 International License

Que podemos esperar de los fondos europeos?

¿Qué podemos esperar de los fondos europeos?

What can we expect from European funds?


Alberto Vaquero García1

Profesor titular de Economía Aplicada

GEN – Universidad de Vigo

https://orcid.org/0000-0002-8697-4847

vaquero@uvigo.es

María Cadaval Sampedro

Profesora contratada doctora de Economía Aplicada

Universidad de Santiago de Compostela

https://orcid.org/0000-0001-7948-6004

maria.cadaval@usc.es


Resumo: Os fondos europeos concibíronse como o instrumento económico comunitario máis importante para conseguir a reconstrución europea tras a pandemia da COVID-19. O seu obxectivo concrétase en relanzar a economía da UE buscando un modelo máis moderno, sustentable e resistente. Para España estes fondos poden supor unha inxección económica de 140.000 millóns de euros, entre transferencias e préstamos, ata 2026. Dada a súa importancia cualitativa e cuantitativa, cómpre realizar un exercicio de reflexión acerca do que se pode esperar destes fondos, así como un avance sobre a súa execución en 2021.

Palabras clave: Políticas públicas, fondos europeos, recuperación, crecemento económico.

Resumen: Los fondos europeos se han concebido como el instrumento económico comunitario más importante para conseguir la reconstrucción europea tras la pandemia de la COVID-19. Su objetivo se concreta en relanzar la economía de la UE buscando un modelo más moderno, sostenible y resistente. Para España estos fondos pueden suponer una inyección económica de 140.000 millones de euros, entre transferencias y préstamos, hasta 2026. Dada su importancia cualitativa y cuantitativa, es preciso realizar un ejercicio de reflexión acerca de lo que se puede esperar de estos fondos, así como un avance sobre su ejecución en 2021.

Palabras clave: Políticas públicas, fondos europeos, recuperación, crecimiento económico.

Abstract: The European funds are the most important economic instrument for European reconstruction in the wake of the global pandemic. It aims to relaunch the EU economy by seeking a more modern, sustainable and resilient model. For Spain, these funds will provide an economic injection of €140 billion between transfers and loans until 2026. Given their qualitative and quantitative importance, it is necessary to carry out a reflection exercise on what we can expect from these funds, as well as a preview on its implementation in 2021.

Key words: Public policies, European funds, recovery, economic growth.

Sumario: 1 Introducción. 2 El diseño de los fondos europeos. 3 El nuevo andamiaje institucional para la gestión de los Fondos Next Generation EU. 4 El grado de ejecución de los fondos europeos, expectativas y recomendaciones. 5 Conclusiones. 6 Bibliografía.

1 INTRODUCCIÓN

La crisis de la COVID-19 no solo ha puesto a prueba a los sistemas sanitarios de todos los países, sino que también ha forzado las costuras de algunas democracias, suponiendo una prueba de fuerza para la economía mundial. Los principales indicadores económicos se desplomaron, las cadenas globales de valor se vieron interrumpidas y el temor a una nueva gran recesión hizo reaccionar a la Unión Europea (UE) de una manera muy distinta a la anterior.

Al primer shock de oferta derivado de las medidas restrictivas que adoptó China le siguió un segundo, a consecuencia de las restricciones impuestas en la mayor parte de los países, con confinamientos totales, parciales, cierres de actividad en comercio, hostelería, etc. A estos dos se ha añadido un shock de demanda preventiva y contagiada por el miedo y la incertidumbre que vivió la población, al que hay que sumar un cuarto, durante el proceso de recuperación. Todos estos impactos han tenido efectos sobre la liquidez y la capacidad de reacción del tejido productivo, más aún cuando este se compone principalmente por pequeñas y medianas empresas, como sucede en España.

Ante la previsión de este círculo vicioso de consecuencias de la pandemia en la economía, el 21 de julio de 2020, el Consejo Europeo aprobó un plan para impulsar la convergencia, la resiliencia y la transformación en la UE, acordando un ambicioso paquete de medidas de gran alcance que se aúnan en torno a dos pilares: el marco financiero plurianual y la activación del Instrumento Europeo de Recuperación, Next Generation EU, con una dotación de 750.000 millones de euros.

Precisamente, este instrumento puede suponer que España reciba 140.000 millones de euros entre transferencias y préstamos hasta el año 2026, destinados a la recuperación y reparación de daños, al impulso de la inversión privada y ayudas a empresas en dificultades, con el objetivo puesto en el refuerzo del mercado único en la transición ecológica y digital. Se trata de un programa ambicioso que exige inteligencia política y agilidad administrativa.

Para estudiarlo, en esta colaboración se ha seguido este esquema: tras la introducción, el segundo apartado aborda el diseño de los fondos europeos. El tercero trata su organización y capacidad de gestión. El cuarto epígrafe señala una serie de recomendaciones de interés, tanto a nivel europeo como particularmente para España con relación a estos fondos. Finalmente, se presentan una serie de conclusiones.

2 EL DISEÑO DE LOS FONDOS EUROPEOS

Junto a las actuaciones que han venido aplicando a nivel interno los diferentes Estados para tratar de relanzar sus respectivas economías, desde la Comisión Europea se ha aprobado un ambicioso plan de choque para recuperar el pulso de la actividad económica, que ya mostraba algunos síntomas de debilidad antes de la pandemia de la COVID-19.

Este plan elaborado por la Comisión Europea tiene un doble objetivo: por un lado, relanzar la economía europea; por el otro, no hacerlo de cualquier forma, sino posibilitar que esta actuación favorezca la transición digital y ecológica, permitiendo un marco de desarrollo económico más justo, resistente y sostenible para las nuevas generaciones, todo esto en el marco de los Objetivos de Desarrollo Sostenible (ODS) de las Naciones Unidas. Este paquete de medidas tiene un conjunto de rasgos novedosos que los distingue de los fondos europeos tradicionales, al tratarse de recursos vinculados a hitos y objetivos, donde se identifican una serie de inversiones a realizar por la UE, concernientes a unas recomendaciones específicas y sin cofinanciación. En consecuencia, son un instrumento financiero diferente.

Desde la UE se establecen dos tipos de recursos que permitirán aprovechar el potencial del presupuesto de la UE como instrumento para fomentar la recuperación económica: los Fondos Next Generation EU y el Marco Financiero Plurianual. El primero se articula como una dotación especial para paliar los efectos de la COVID-19; el segundo es el instrumento presupuestario tradicional de la UE. Considerando ambas partidas, la dotación global asciende a 1.824.300 millones de euros.

Los Fondos Next Generation EU son el Instrumento Europeo de Recuperación de emergencia, a 3 años, que está dotado con 750.000 millones de euros (390.000 millones en subvenciones y 360.000 millones en préstamos). Estos recursos deben ser canalizados a través de programas de la UE para apoyar las medidas inmediatas necesarias para proteger los medios de subsistencia de la población europea, especialmente la más afectada por los impactos económicos y sociales de la pandemia. Por este motivo, su reparto por países se ha diseñado según el impacto sufrido por la COVID-19 y por las mayores necesidades de resiliencia.

Su actuación y políticas se aglutinan bajo tres pilares:

– Primero. Ayudar a los Estados miembros a recuperarse de la crisis económica, social y sanitaria, reparando las consecuencias de esta, con el objetivo de poder salir reforzados. Para poder ser beneficiario de estas ayudas, los planes de resiliencia y recuperación que han estado presentado los Estados miembros deben necesariamente adecuarse a las dos prioridades definidas por la UE: digitalización y transición verde.

– Segundo. Relanzar la economía y ayudar a dinamizar la inversión privada, permitiendo que la economía mejore a través del apoyo a sectores y tecnologías clave y, a la par, movilizando capital hacia las empresas viables.

– Tercero. Aprender de las crisis y abordar los retos estratégicos de Europa. Para ello se contempla el fortalecimiento de los programas de salud y reserva de suministros esenciales de la UE, además de impulsar la innovación e investigación en el sector sanitario.

Los programas de ayuda Next Generation EU podrán articularse en siete programas: Mecanismo de Recuperación y Resiliencia (MRR), Ayuda a la Recuperación para la Cohesión y los Territorios de Europa (REACT-EU, por sus siglas en inglés), Fondo de Transición Justa, Fondo Europeo Agrario de Desarrollo Rural, InvestEU, Horizon Europe y RescEU (tabla 1).

Tabla 1. Programas de ayuda Next Generation EU.

Fuente: Fondo de Recuperación Next Generation EU, Comisión Europea (2021).

El MRR tiene como objetivo apoyar las inversiones y las reformas esenciales para una recuperación duradera, favorecer la resiliencia económica y social de los Estados miembros y apoyar las transiciones ecológica y digital (Ministerio de Hacienda y Función Pública, 20212). El importe asciende a 672.500 millones de euros para financiar los planes de recuperación y resiliencia de los Estados miembros. La cantidad anterior se divide en partidas: 360.000 millones de euros para préstamos y 312.500 millones para transferencias no reembolsables. Con estas dotaciones se busca que los Estados miembros puedan aumentar sus inversiones públicas y privadas tras la crisis de la COVID-19.

Para poder participar en el MRR, es necesario que los Estados miembros elaboren planes nacionales que indiquen los programas de reforma e inversiones hasta 2026. Estos fondos del MRR se asignan en dos tramos. El 70 % sobre indicadores económicos previos a la emergencia sanitaria y el 30 % restante, asignados en 2022, se basarán en la evolución económica hasta ese momento.

Además, se establece la obligación de que el 37 % de los fondos que reciban los Estados se destinarán a proyectos que posibiliten alcanzar los objetivos europeos para combatir el cambio climático, y que un 20 % se dediquen a iniciativas que potencien la transición digital. Asimismo, está prevista la publicación de un cuadro de indicadores con el objetivo de informar sobre los avances en la aplicación del MRR y de los planes nacionales. Finalmente, conviene indicar que los Estados recibirán un anticipo del 13 % del total asignado cuando se aprueben los planes de recuperación y resiliencia.

Al MRR lo acompañan una serie de programas como el REACT-EU, dentro de las políticas de cohesión para ayudar a las regiones más castigadas por la crisis, para financiar el gasto sanitario, las políticas de empleo, los servicios básicos y el soporte a las dos transiciones que se buscan: ecológica y digital. Con esta medida se pretende aportar 47.500 millones de euros. Estos fondos se dotarán con cargo al Fondo Europeo de Desarrollo Regional (FEDER), el Fondo Social Europeo (FSE) y el Fondo de Ayuda Europea para las Personas Más Desfavorecidas (FEAD). Estas actuaciones pretenden ampliar las medidas e iniciativas de inversión en respuesta a la COVID-19 (IIRC) y la Iniciativa de Inversión en Respuesta al Coronavirus Plus (IIRC+), para la recuperación ecológica, digital y resiliente de la economía.

Por lo que respecta al Fondo de Transición Justa, que tiene como objetivo paliar los efectos socioeconómicos de la transición hacia la neutralidad climática, la Comisión Europea tiene previsto destinar 10.000 millones de euros. Una de las actuaciones más importantes que contempla esta partida es apoyar la formación continua y el reciclaje de los trabajadores, ayudando a las pymes a crear nuevas oportunidades. Con los 7.500 millones de euros del Fondo Europeo Agrario de Desarrollo Rural, la Comisión Europea tiene como objetivo impulsar los cambios estructurales necesarios que se requieren para implementar el Pacto Verde Europeo.

El Horizon Europe viene a reforzar la financiación de la investigación en los objetivos prioritarios, con la mirada puesta en los cambios estructurales de las zonas rurales, mientras InvestEU es el mecanismo diseñado para financiar proyectos de inversión en sectores estratégicos claves vinculados a la transición ecológica y digital a través del Banco Europeo de Inversiones o el Fondo de la Transición Justa. Mientras, el RescEU se fija en la necesidad de dotar de infraestructuras para que, en el futuro, puedan hacer frente a emergencias y crisis.

En total, si se suma a la dotación global de los Fondos Next Generation EU el marco financiero plurianual de la UE27 para el período 2021-27 (1,074 billones de euros), el importe global asciende a los 1,8 billones de euros, que se repartirán por objetivos, tal y como se resume en los gráficos 1 y 2. De este reparto se desprende que el objetivo de cohesión, resiliencia y valores es el más importante de todos los que se contemplan (426.700 y 776.500 millones de euros, a través del Marco Financiero Plurianual 2021-2027 y el Next Generation EU, respectivamente), con el mayor apoyo financiero destinado a la inversión orientada a la transformación digital y ecológica de los Estados.

Gráfico 1. Marco Financiero Plurianual 2021-2027 (millones de euros).

Fuente: Cadaval (2021).

Gráfico 2. Next Generation EU (millones de euros).

Fuente: Cadaval (2021) y Comisión Europea (2021).

Prácticamente la mitad de estos recursos tienen forma de subvención, de los cuales las dos terceras partes debieran estar comprometidos entre los ejercicios 2021 y 2022, mientras que el resto deberá quedar asignado en 2023. Todos los planes que presenten los Estados miembros serán evaluados por el Comité Económico y Financiero de la Comisión, de acuerdo con los criterios establecidos en el artículo 16, párrafo 3.º de la propuesta remitida por la Comisión: “A efectos del informe de revisión (…) la Comisión tendrá en cuenta el cuadro de indicadores a que se refiere el artículo 30, los informes de los Estados miembros a que se refiere el artículo 27 y cualquier otra información pertinente sobre el cumplimiento de los hitos y objetivos de los planes de recuperación y resiliencia disponibles a partir de los procedimientos de pago, suspensión y resolución a que se refiere el artículo 24”. Para poder contar con seguimiento adecuado, desde la Comisión se establecerán planes de monitorización de los resultados obtenidos y, al mismo tiempo, los Estados miembros remitirán informes trimestrales sobre los avances de la consecución de los fines acordados en las bases del Semestre Europeo. La tabla 2 recoge los indicadores clave a tener en cuenta a la hora de monitorizar los planes de cohesión, resiliencia y valores. Estos indicadores tratan de ser una herramienta que permita a la ciudadanía conocer la aplicación del MRR y, al mismo tiempo, posibilitará información para que la Comisión Europea elabore el informe anual sobre la ejecución del MRR y el informe de revisión al Parlamento Europeo y al Consejo. La información recogida en esta batería de indicadores será tanto de naturaleza cualitativa, basándose en análisis temáticos, como cuantitativa.

Tabla 2. Indicadores para monitorizar los planes de cohesión, resiliencia y valores.

Fuente: Comisión Europea (2021).

Tras la aprobación de los distintos fondos, la Comisión Europea hizo pública la guía para que los países elaborasen los planes de recuperación, de acuerdo con los condicionantes para la obtención de recursos, para hacer frente a la crisis causada por la COVID-193, que los Estados tuvieron que haber remitido antes del 30 de abril de 2021. Todas las propuestas deben contener los retos, el plan de recuperación y el logro que se pretende conseguir de acuerdo con los cuatro objetivos marcados (gráfico 3).

Gráfico 3. Objetivos del Plan de Recuperación.

Fuente: Cadaval (2021).

En consecuencia, y atendiendo a los objetivos propuestos en los distintos programas europeos mencionados, englobados dentro de Next Generation EU, cabe destacar cuatro puntos como los principales elementos de este compromiso:

– Primero. Más del 50 % del importe total se destina a la modernización, a través de políticas que fomenten la investigación y la innovación; transiciones climáticas y digitales justas, así como preparación, recuperación y resiliencia.

– Segundo. El 30 % de los fondos deben consignarse a la lucha contra el cambio climático, así como a la protección de la biodiversidad biológica y a la igualdad de género.

– Tercero. Se establecen mecanismos de flexibilidad reforzados, para que este presupuesto esté preparado no solo para la realidad actual, sino también para las incertidumbres del futuro4.

– Cuarto. Se mantendrán los apoyos a aquellas políticas tradicionales, tales como la política de cohesión y la política agrícola común.

Del conjunto de estos fondos, de acuerdo con el reparto acordado, a España le corresponderían 140.000 millones de euros, 72.700 millones en subvenciones a fondo perdido (siendo el segundo país más beneficiado por este fondo, solo por detrás de Italia, por ser también uno de los más impactados por la pandemia) y 67.300 millones de euros en préstamos, lo que supone el 1 % del PIB español. La combinación de Fondos Estructurales más los Fondos Next Generation podría permitir que lleguen a España cerca de 35 mil millones de euros durante el período 2021-2023, lo que representa el 3 % del PIB español en el año 2020.

Por su parte, el Plan España Puede se articula en cuatro ejes transversales: transición ecológica, transformación digital, igualdad de género y cohesión social y territorial, además de en diez políticas palanca, que comprenden 30 líneas de actuación (tabla 3).

Tabla 3. Políticas palanca y líneas de actuación del Plan España Puede.

Fuente: Plan España Puede.

El planteamiento que ha avanzado el Gobierno de España es movilizar los 72.700 millones de euros de transferencias en los próximos tres años (hasta 2023) para incentivar la recuperación económica5. A esta cantidad hay que sumar los 79.000 millones de euros adicionales previstos en los Fondos Estructurales y por la Política Agraria Común para 2021-2027. Como resulta evidente, la concesión de estos fondos dependerá de la capacidad del Gobierno de España para seguir las recomendaciones del Consejo Europeo (tabla 4).

Tabla 4. Recomendaciones del Consejo Europeo para España.

Fuente: Consejo Europeo.

3 EL NUEVO ANDAMIAJE INSTITUCIONAL PARA LA GESTIÓN DE LOS FONDOS NEXT GENERATION EU

La gestión de fondos europeos para España no ha sido antes tarea sencilla y no parece que lo vaya a ser ahora, básicamente por las condiciones exigidas, el importante volumen asignado, los reducidos plazos para su ejecución y la lentitud administrativa que es habitual. En este sentido, el Banco de España (2021)6 señala el notable reto que implica su gestión para las administraciones españolas, puesto que multiplica por tres el volumen de los fondos gestionados en cualquiera de los Fondos Europeos de Inversiones Estratégicas (FEIE) de los programas correspondientes a los períodos 2000-2006 y 2007-2013.

Como punto de partida, hay que tener en cuenta el complejo entramado normativo, tanto a nivel europeo como nacional. La gestión de los fondos del programa Next Generation EU viene regulada en el ámbito europeo por el Reglamento 2020/2094, de 14 de diciembre de 2020, que establece el Instrumento de Recuperación de la UE tras la crisis de la COVID-19, a lo que hay que añadir los reglamentos de cada programa específico.

A nivel nacional, la referencia básica es el Real decreto-ley 36/2020, de 30 de diciembre, que recoge las medidas urgentes adoptadas para la modernización de la Administración pública y la ejecución del Plan de Recuperación, Transformación y Resiliencia, que tiene como objetivo agilizar la gestión de la Administración y posibilitar que los fondos europeos permitan una rápida recuperación de la economía española. Respecto a lo anterior, es preciso valorar la existencia de normativa reguladora específica del procedimiento por el que se canalicen los fondos; entre otra, la Ley de contratos del sector público o la Ley general de subvenciones.

Según consta en la exposición de motivos del Real decreto-ley 36/2020, es “evidente el papel protagonista de las administraciones públicas para el impulso, seguimiento y control de los proyectos del plan, y para la necesaria absorción de los fondos europeos del Instrumento Europeo de Recuperación. Esta absorción será el reflejo del éxito de la ejecución del plan con las correspondientes transferencias de ingresos al presupuesto nacional. Pero, además, la absorción de fondos plantea un verdadero reto país para todos los actores implicados, puesto que la capacidad de España para diseñar proyectos elegibles, llevarlos a cabo, desarrollarlos alcanzando los hitos y objetivos establecidos para generar impactos estructurales y canalizar inversiones, al mismo tiempo que se protegen los intereses financieros del país y de la UE, es un desafío clave sobre todo considerando el importe de las inversiones y el breve periodo de tiempo establecido para la ejecución”. En este sentido, las administraciones públicas españolas deben jugar un papel clave, ágil, eficaz y eficiente para el éxito de la ejecución y el control, además de salvar los cuellos de botella existentes en los procedimientos e instrumentos de gestión pública7.

Se han articulado, por primera vez, los llamados Proyectos Estratégicos para la Recuperación y Transformación Económica (PERTE), como iniciativas de carácter estratégico que posibilitan mejorar la economía, el crecimiento del empleo y la mejora de la competitividad. Cada PERTE que se realice se hará por acuerdo del Consejo de Ministros, a propuesta del titular o de los titulares del departamento o departamentos competentes por razón de la materia. En todos debe constar una memoria con las medidas de planificación, los elementos de colaboración público-privada y el encaje en el Plan de Transformación, Recuperación y Resiliencia de la Economía Española.

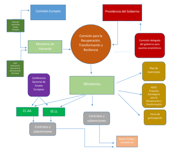
El engranaje de todos los órganos de gobierno es necesario, del mismo modo que la colaboración de todos los niveles de gobierno, con el fin de garantizar una buena gobernanza multinivel que aporte transparencia y coherencia a las actuaciones públicas. Así, a partir de las medidas de actuación marcadas por la UE y señaladas con anterioridad, España se ha dotado de los siguientes órganos de gobernanza para definir, ejecutar y coordinar las acciones de los distintos niveles de administración8:

– Comisión para la recuperación, transformación y resiliencia. Es presidida por el presidente del Gobierno y participan todos los miembros del Ejecutivo que sean titulares de cartera ministerial, a quienes acompaña también la persona encargada de la Secretaría de Estado de Economía y Apoyo a la Empresa, la Secretaría de Estado de Hacienda, la Secretaría de Estado de Presupuestos y Gastos, la Secretaría de Estado de Derechos Sociales, la responsable del Mecanismo para la Recuperación y Resiliencia y la del Departamento de Asuntos Económicos y G20 del Gabinete de la Presidencia del Gobierno. Cuenta con un Comité Técnico para el Plan de Recuperación, Transformación y Resiliencia, de apoyo a la Comisión, para dar asistencia y seguimiento al cumplimiento de las propuestas que se acuerden.

– Conferencia sectorial del Plan de Recuperación, Transformación y Resiliencia, donde participan las CC. AA. Es presidida por la persona titular del Ministerio de Hacienda y tiene como función principal canalizar la gobernanza multinivel territorial, además de establecer los medios de cooperación y coordinación que han de tenerse en cuenta para la ejecución del plan. Puede convocar a los consejeros autonómicos competentes por razón de la materia y también a los representantes de la Administración local designados por la Federación Española de Municipios y Provincias.

– Foros y consejos de alto nivel, en los que participan actores titulares de proyectos, con el objetivo de impulsar la colaboración público-privada.

– Participación social, constituye un foro de participación específico para favorecer el diálogo social con las organizaciones empresariales y sindicatos para el desarrollo del Plan de Recuperación, Transformación y Resiliencia, así como su participación y adopción de medidas estructurales.

– Comisión mixta para la UE-Cortes Generales, como mecanismo concomitante de control, a través de la que se articulan los mecanismos de rendición de cuentas.

De manera permanente y como bisagra, mientras dure la ejecución de los Fondos Next Generation EU, el centro directivo del Ministerio de Hacienda y Función Pública con competencia en materia de fondos europeos, en la actualidad, la Dirección General de Fondos Europeos, será la autoridad responsable de las relaciones con la Comisión Europea, de la coordinación con los ministerios, organismos, entes territoriales y otras entidades implicadas; de la supervisión de los progresos y la presentación de informes. Mientras, el control para la fiscalización de la asignación de fondos según las directrices del Instrumento Europeo de Recuperación será ejercido por la Intervención General de la Administración del Estado. El Ejecutivo central informará, cada tres meses, sobre los progresos y avances del Plan de Recuperación, Transformación y Resiliencia ante la Comisión Mixta para la UE-Cortes Generales. En conjunto, el esquema de funcionamiento global es el que se describe a continuación:

Gráfico 4. Estructura de planificación, coordinación y control de los fondos.

Diagrama

Descripción generada automáticamente

Fuente: Cadaval (2021).

Esta preparación para la ejecución de los Fondos Next Generation EU debería permitir un cambio notable en la gestión pública volcada hacia una mayor profesionalización, lo que supone una oportunidad, al tiempo que el momento para su digitalización. Con todo, es preciso tener en cuenta que la inyección de fondos europeos es una cuestión de naturaleza coyuntural, mientras que la modernización de la gestión pública es estructural y de largo recorrido. De ahí la necesidad de seguir apostando por actuaciones a medio y largo plazo para mejorar la actividad del sector público9.

4 GRADO DE EJECUCIÓN DE LOS FONDOS EUROPEOS, EXPECTATIVAS Y RECOMENDACIONES

En este sentido, el desempeño pasado no deja mucho margen al optimismo. España es el Estado miembro más atrasado en la gestión de fondos de cohesión del último presupuesto comunitario para el período 2014-2020. La trayectoria de ejecución y gestión de los fondos comunitarios en España durante ese período, a fecha 23 de diciembre de 2021, ha sido el 42 % del importe asignado en el anterior Marco Financiero Plurianual (MFP)10, mientras que la media comunitaria es del 57 % (gráfico 5).

Gráfico 5. Grado de ejecución de los fondos comunitarios.

Gráfico, Gráfico de dispersión

Descripción generada automáticamente

Fuente: European Commission (2021)

Esto supone un porcentaje muy bajo, que tiene que ser mejorado si se pretende ejecutar una gran cantidad de recursos en un tiempo muy limitado. Resulta evidente que el entusiasmo generado por los Fondos Next Generation EU puede verse notablemente disminuido si no hay la capacidad suficiente para gestionarlos y ejecutarlos. En consecuencia, el éxito del programa y de la recuperación económica dependerá claramente de estas dos cuestiones.

La Comisión Europea ha entregado los primeros 9.000 millones de euros de prefinanciación a España, lo que supone el 13 % de las transferencias previstas de 69.528 millones de euros del MRR de los fondos que recibirá España hasta 202611, si bien el 70 % de ellos debe estar comprometido en el período 2021-2023, por lo que quedan apenas dos años para que se materialicen unos compromisos tan ambiciosos como aparentemente inalcanzables.

Las inversiones que durante el año 2021 se han contemplado bajo el paraguas del Plan España Puede están pendientes del desembolso efectivo de los fondos MRR por parte de la Comisión Europea, si bien los fondos se han anticipado con cargo a una mayor generación de deuda pública12. Pese a todo, con un mero cotejo entre la Ley de presupuestos generales del Estado y las convocatorias de ayudas con cargo a los fondos europeos publicadas hasta el mes de diciembre de 2021, se puede concluir que queda una ingente cantidad de recursos sin ejecutar al cierre de este ejercicio que, a diferencia de otros fondos europeos, podrán volcarse en el presupuesto de 2022, y habrán de sumarse a los 26.900 millones de euros que se rubrican para el Plan España Puede.

El año 2022 será especialmente importante para activar la palanca V del plan, que afecta a la “modernización y digitalización del tejido industrial y de la pyme, la recuperación del turismo y el impulso a una España nación emprendedora”. Su desarrollo está directamente relacionado con la capacidad de diseño e implementación de los PERTE, como los grandes proyectos tractores capaces de dar un cambio al tejido productivo y el impulso que precisa la industria española.

Un segundo dato invita a la reflexión: a 31 de septiembre de 2021, de los 24.200 millones de euros de los Fondos Next Generation EU presupuestados, el 41 % estaba comprometido, aunque ejecutado tan solo el 18 % del total, a tres meses de finalizar el ejercicio. Cabe señalar que existe la posibilidad de trasladar estos fondos a ejercicios siguientes, previa autorización de la UE. Así, aunque pertenezcan al Marco Financiero Plurianual 2016-2020 (es lo que se conoce como regla del N+3), hay margen para ejecutarlos hasta el año 2023.

En tercer lugar, la petición de fondos por parte de las CC. AA. ha sido ingente, se han presentado miles de proyectos al Ministerio de Hacienda y Función Pública. Esto ha provocado que desde el Ejecutivo se haya solicitado a los gobiernos regionales la priorización de líneas de actuación en unos pocos proyectos (no más de tres), ante la imposibilidad material de abordarlos todos.

En cuarto lugar, la falta de líneas estrategias comunes y ordenadas entre autonomías ha derivado en una atomización de proyectos, muchas veces solapados, que necesitarán de una cierta ordenación bajo un paraguas que englobe la visión total de país con un mismo denominador.

En quinto lugar, somos de la opinión de ir mejorando el contenido y los indicadores planteados para monitorizar los planes de cohesión, resiliencia y valores. Es cierta su necesidad, pero también mejoras en su aplicación, para poder cumplir con los objetivos que se persiguen.

En sexto lugar, los fondos europeos no son un cheque en blanco. España se ha comprometido a cumplir con los compromisos de su Plan de Recuperación, Transformación y Resiliencia, más de 200 actuaciones y reformas cuya inejecución significaría el fin de las ayudas y, por lo tanto, el incumplimiento de las expectativas de crecimiento generadas.

Como séptimo punto a señalar, con fecha 30 de septiembre de 2021, se han publicado dos órdenes para regular el sistema de gestión de los fondos europeos. Se trata de normas que establecen y definen el sistema de información y gestión. Además, en ambos instrumentos normativos se define el procedimiento que se debe seguir para aportar la información que posibilite la necesaria evaluación sobre dicho plan, tal y como exige la Comisión Europea para transferir recursos, de forma que se facilite el seguimiento y la gestión del plan para mejorar la gestión de los fondos asignados a España.

La primera de ellas, la Orden HFP/1030/2021, de 29 de septiembre, por la que se configura el sistema de gestión del Plan de Recuperación, Transformación y Resiliencia, recoge una serie de medidas para facilitar el seguimiento y la gestión del plan, basándose en los principios de seguridad jurídica, coordinación y responsabilidad, buscando una correcta utilización de los fondos asignados a España en el MRR13. La segunda orden ministerial, Orden HFP/1031/2021, de 29 de septiembre, por la que se establece el procedimiento y formato de la información que deben proporcionar las entidades del sector público estatal, autonómico y local para el seguimiento del cumplimiento de hitos y objetivos y de ejecución presupuestaria y contable de las medidas de los componentes del Plan de Recuperación, Transformación y Resiliencia, hace referencia al suministro de información y seguimiento del Plan de Recuperación. Ambas normas eran necesarias desde el inicio de la ejecución de los fondos, es decir, desde el día 1 de enero de 2021.

En octavo lugar, debe tenerse en cuenta que, según el Banco de España, en 2021 apenas serán ejecutados 12.000 millones de euros de los presupuestados por el Gobierno14, lo que repercute directamente sobre la tímida recuperación del PIB. El supervisor monetario estima que el impacto de los fondos europeos en el conjunto del ejercicio se limitará a seis décimas del PIB según la estimación realizada en septiembre de 2021, cuando en junio era de 1 punto. En el mismo sentido se pronuncia la AIReF, quien señala la incertidumbre sobre el impacto del Plan de Recuperación. De hecho, este organismo ya rebajó en julio el impacto macroeconómico para 2021 hasta 7 décimas del PIB, frente a los 1,5 puntos de la estimación de marzo15.

Es preciso señalar que ciertos retrasos en la ejecución son habituales e incluso pueden ser recomendables, siempre dentro de una horquilla coherente, si la demora responde a un planteamiento riguroso de los proyectos, para elegir aquellos con mayor capacidad de generar crecimiento y ayudar en la recuperación económica. En consecuencia, si se trata de ligeras demoras y es posible trasladar la ejecución a 2022 o 2023, el riesgo de perder esos fondos no sería tan elevado.

Debe tenerse en cuenta también la complejidad organizativa que implica la ejecución de los fondos europeos. El diseño de los proyectos, su desarrollo y consecución, su impacto estructural y la canalización de inversiones, así como la compatibilidad con las exigencias de la UE, precisan importantes cambios en la cultura administrativa del país. Es necesario encontrar el punto de equilibrio entre, por una parte, agilidad, eficacia y eficiencia y, por la otra, justificación y control.

En este sentido, será clave el papel de la Dirección General de Fondos Europeos, departamento responsable de las relaciones con la Comisión Europea, de la coordinación con los ministerios, organismos, entes territoriales y otras entidades implicadas. Esta dirección general también tiene la responsabilidad de supervisar los progresos y la presentación de informes, en conexión con la Intervención General de la Administración del Estado (IGAE), que fiscalizará la correcta asignación de fondos, para cumplir los compromisos de España con relación a lo establecido en el Instrumento Europeo de Recuperación.

Como noveno punto, y tal y como señala la AIReF16, si bien parece que los fondos europeos posibilitan un impacto positivo, no es tan sencillo prever los efectos sobre las finanzas públicas y la sostenibilidad fiscal, puesto que no todas las reformas estructurales se encuentran claramente definidas, como es el caso de la reforma laboral o de la reforma del sistema de pensiones.

Finalmente, cerrando este decálogo, y también en línea con lo expuesto por la AIReF, es preciso mejorar la coordinación con las CC. AA. y entidades locales, apostar por una programación presupuestaria más allá de 2021 y por una evaluación integral de la pluralidad de las iniciativas que se lleven a cabo17.

5 CONCLUSIONES

España tiene un importante reto con relación a los fondos europeos. Frente a escenarios pretéritos donde los recursos eran muy limitados e imperaban las políticas de austeridad, se ha pasado a la situación contraria, caracterizada por una amplia cantidad de fondos que deben ser ejecutados y gestionados con la mayor diligencia y eficiencia, al tiempo que se atiendan las obligaciones y compromisos que la Comisión Europea ha puesto a los Estados beneficiarios.

Hacerlo no será sencillo. La organización se ha desarrollado de manera tardía, sin tener en cuenta que, aunque los fondos no son territorializables, sí tendrán un fuerte impacto territorial. En este sentido, han sido muchas y de muy diversa índole las propuestas e iniciativas presentadas por las CC. AA., a las que tendrá que dar salida y respuesta el Gobierno central.

A esto hay que añadir que España no se ha caracterizado por su capacidad para ejecutar los programas de gasto europeo, lo que ha provocado un porcentaje elevado de inejecución del gasto, que no se puede volver a repetir si no quiere perder el tren de la competitividad económica y el desarrollo social y sanitario.

Para el año 2022 cabe esperar mayor agilidad en la ejecución de los fondos de recuperación, una vez que capilaricen hacia el nivel autonómico y local, de acuerdo con sus ámbitos competenciales. Los resultados pasados no pueden condicionar los desempeños futuros y, para ello, la simplificación de los procesos administrativos debe ser un hecho, al tiempo que se garantiza el cumplimiento del rigor y los objetivos marcados por la Comisión Europea.

6 BIBLIOGRAFÍA

AIReF. 2021. «Retos para la gestión de las finanzas públicas de los Fondos Next Generation», en IEHPA, abril.

Cadaval Sampedro, M. 2020. «El Estado incumple los objetivos de estabilidad presupuestaria», en Economistas, número extra: 167-198.

Cadaval Sampedro, M. 2021. «La realidad económico-financiera de España y la gestión de los Fondos Next Generation», en C. Campos Acuña (coord.), La gestión de los Fondos Next Generation. Madrid: Wolters Kluwer.

Cantalapiedra, C. y Domínguez, A. 2021. «El desempeño reciente de España en la implementación de los fondos de recuperación y expectativas para 2022», en Cuadernos de Información Económica, 285: 45-52.

Campos Acuña, C. 2020. «Hacerlo fácil ¿solo para los fondos Next Generation?», en Blog masqleyes: hablando de leyes que no hacen milagros, noviembre.

Comisión Europea. 2021. Plan de recuperación para Europa. Comisión Europea.

Forte-Campos, V. y Rojas, J. 2021. «Evolución histórica de los fondos estructurales y de inversión europeos», en Artículos analíticos. Boletín Económico. Banco de España, 3.

Gobierno de España. 2021. Plan de recuperación, transformación y resiliencia. Disponible en: 30042021-Plan_Recuperacion_Transformacion_Resiliencia.pdf (lamoncloa.gob.es).

Herrero, C. 2021. «Retos para la gestión de las finanzas públicas de los Fondos Next Generation EU», en Instituto de estudios sobre la hacienda pública en Andalucía, 28/04/21. Disponible en: https://www.airef.es/wp-content/uploads/2021/04/FONDOS-ANDALUC%C3%8DA/Presentacion-CH-seminario-IEHPA.pdf.

Instituto Nacional para la Administración Pública. Organización para la Cooperación y el Desarrollo Económico (INAP-OCDE). 2014. España: De la reforma de la administración a la mejora continua. Informe de la OCDE sobre gobernanza pública en España. Madrid: Congreso. Disponible en: https://www.congreso.es/docu/docum/ddocum/dosieres/sleg/legislatura_10/spl_101/pdfs/57.pdf.

Orden HFP/1030/2021, de 29 de septiembre, por la que se configura el sistema de gestión del Plan de Recuperación, Transformación y Resiliencia.

Orden HFP/1031/2021, de 29 de septiembre, por la que se establece el procedimiento y formato de la información a proporcionar por las entidades del sector público estatal, autonómico y local para el seguimiento del cumplimiento de hitos y objetivos y de ejecución presupuestaria y contable de las medidas de los componentes del Plan de Recuperación, Transformación y Resiliencia.

Portillo, J. 2021. «El Banco de España rebaja casi a la mitad el impacto positivo de la ayuda europea en el PIB de 2021», en Cinco Días (elpais.com), 22/09/21.

Notas

1 Los autores agradecen los comentarios y sugerencias de las dos personas evaluadoras de este artículo.

2 Disponible en: https://www.hacienda.gob.es/es-ES/CDI/Paginas/FondosEuropeos/Fondos-relacionados-COVID/MRR.aspx.

3 Cadaval, 2021.

4 Así, se posibilita que este instrumento pueda ser utilizado para financiar acciones que no puedan ser costeadas con otras partidas presupuestarias europeas. Además, se establecen una serie de instrumentos de emergencia, como el Fondo de Ajuste Global Europeo, la Ayuda de Reserva para la solidaridad y emergencia y la reserva para los ajustes provocados por el Brexit. Disponible en: https://op.europa.eu/en/publication-detail/-/publication/d3e77637-a963-11eb-9585-01aa75ed71a1/language-es.

5 A finales de noviembre de 2021 España habría recibido un anticipo de 9.000 millones de euros a cargo de los Fondos Next Generation EU, una cifra inferior a la esperada inicialmente, a lo que la Comisión Europea ha reaccionado, en línea con el Banco de España o la Autoridad Independiente de Responsabilidad Fiscal (AIReF), con la advertencia de los “riesgos” que percibe en la recuperación de la economía española por la “velocidad y el impacto de la aplicación del Plan de Recuperación, Transformación y Resiliencia”.

6 Disponible en: https://www.bde.es/f/webbde/GAP/Secciones/SalaPrensa/Articulos%20Prensa/art-arce010321.pdf.

7 No es la primera vez que se intenta una simplificación administrativa en España. Se debe, en este punto, hacer referencia a trabajos anteriores en este ámbito, como la Comisión para la Reforma Administrativa (CORA), creada en 2012 con el objetivo de realizar un diagnóstico de la situación de las AA. PP. en España y proponer las reformas necesarias. En el informe elaborado se recogieron 218 medidas de diverso tipo para la reforma de la estructura y funcionamiento de las administraciones públicas. Se creó la Oficina para la Ejecución de la Reforma Administrativa (OPERA) y, desde entonces, se han ido implantando algunas de esas propuestas, con un balance poco esperanzador en el avance y la transformación de la Administración, más allá de sumar un conjunto de medidas heterogéneas y reformas normativas sin demasiada aplicación ni concreción práctica (INAP-OCDE, 2014).

8 Cadaval, 2021.

9 Cadaval, 2020.

10 European Structural and Investment Funds, 2021. Disponible en: https://cohesiondata.ec.europa.eu/.

11 Estos 9.000 millones de euros corresponden a la prefinanciación, no sujeta al cumplimiento de hitos y objetivos, esperando recibir en diciembre de 2021 otros 10.000 millones. A partir de enero de 2022, los desembolsos serán semestrales, de forma que en el trienio 2021-2023 se alcance el 80 % de las transferencias previstas (18.000 y 17.000 en 2022 y 2023, respectivamente).

12 Cantalapiedra y Domínguez, 2021.

13 Entre otros objetivos, se encontrarían integrar las actuaciones de gestión que correspondan a las AA. PP. y, en su caso, a los actores privados; diseñar los mecanismos de planificación, coordinación y formación, imprescindibles para la ejecución del plan y habilitar un sistema de información que haga posible el seguimiento del plan.

14 Portillo, 2021.

15 Disponible en: https://www.airef.es/es/tag/fondos-europeos/.

16 Herrero, 2021.

17 Herrero, 2021.